


От авторов

Введение


Общие сведения о радиолокации
Определение местоположения объекта в пространстве

Состав радиолокационной станции и функциональная связь основных ее элементов

Основные показатели радиолокационной станции





Типы радиолокационных станций





Измерение дальности
Общие сведения
Импульсный метод измерения дальности



Отсчет дальности по шкале

Параметры, характеризующие импульсную работу






Разрешающая способность по дальности

Точность импульсного дальномера









Способы повышения точностиотсчета дальности в импульсных радиолокационных станциях










Измерение дальности с помощью индикатора с яркостной отметкой

Пороговая мощность импульсных дальномеров








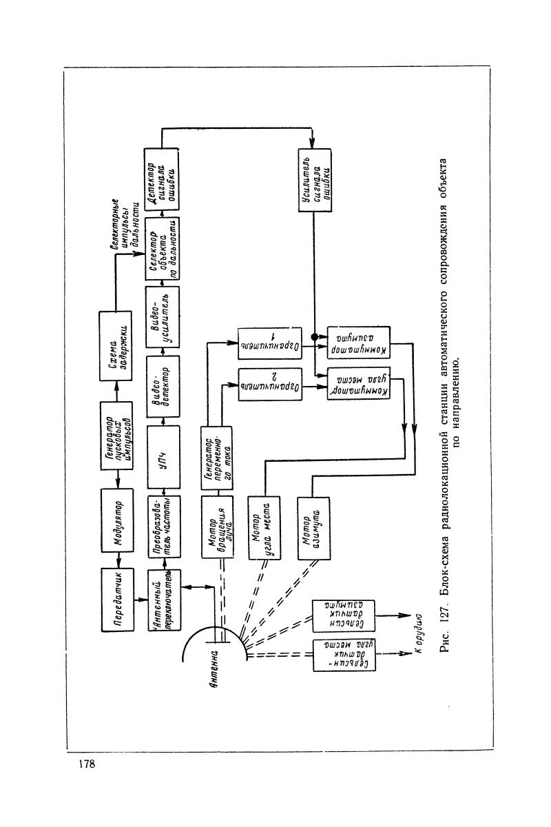
Импульсные дальномеры с автоматическим сопровождением по дальности








Типы системы АСД: точность сопровождения








Частотный метод определения дальности





Основные показатели частотных дальномеров
Применение частотного метода для определения дальности многих объектов

Фазовый метод измерения дальности





Сравнение импульсного, частотного и фазового методов определения дальности




Измерение скорости движения объекта и дальности с помощью эффекта Доплера



Измерение угловых координат
Общие сведения
Методы пеленгации



Точность методов пеленгации











Методы образования равносигнального направления











Точность определения азимута объекта панорамной станцией







Разрешающая способность панорамной станции по азимуту

Определение угла места и высоты с использованием отражения от земной поверхности






Определение угла места и высоты плоским лучом




Вывод формулы для расчета высоты объектов



Определение азимута и угла места иглообразным лучем
Виды обзора пространства иглообразным лучем





Период обзора



Принципы автоматического сопровождения объекта по направлению при коническом обзоре










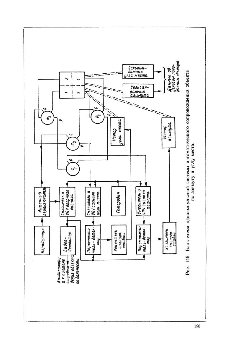
Одноимпульсная система автоматического сопровождения объекта по напрравлению





Дальность действия радиолокационной станции
Общие сведения

Основное уравнение дальности радиолокации для свободного пространства






Влияние сферичности Земли и рефракции радиоволн на дальность действия радиолокационных станций.
Аномальное распространение радиоволн



Влияние затухания радиоволн в атмосфере на дальность действия радиолокационной станции

Влияние отражения радиоволн от земной или водной поверхности на дальность действия и характеристики направленности радиолокационных станций









Объекты, отражающие энергию радиоволн








Рациональные формы диаграммы направленности и дальность действия панорамных станций







Селекция подвижных объектов
Общие сведения

Когерентно-импульсные системы СПЦ



Методы компенсации импульсов, отраженных от неподвижных объектов


Требования к стабильности работы аппаратуры


Влияние на работу СПЦ флуктуаций отраженных сигналов


Особенности селекции подвижных целей при движении радиолокационной станции
Системы СПЦ с внешней когерентностью

Системы распознавания и радиолокационные маяки
Общие сведения
Основные уравнения вторичной радиолокации

Основные системы ответчиков




Классификация и область применения ответчиков
Совмещенные и автономные системы
Кодирование сигналов


Трансляция радиолокационных данных
Общие сведения
Телевизионный метод передачи радиолокационных данных


Метод непосредственной передачи сигналов, формирующих радиолокационное изображение

Методы передачи значений углового положения антеннырадиолокационной станции
Системы трансляции с использованием метода скорости вращения для передачи углового положения антенны




Системы трансляции с использованиемметода сдвига фаз для передачи углового положения антенны








Высокочастотная аппаратура систем трансляции

Узкополосные системы трансляции радиолокационных данных









Методы борьбы с радиолокацией
Общие сведения
Применение противорадиолокационных покрытий
Пассивные организованные помехи



Активные организованные помехи




Борьба с помехами

Использование приемников разведки радиолокационных станций














Выбор основных параметров радиолокационных станций
Общие сведения
Соображения по выбору основных технических параметров радиолокационных станций



Пример выбора параметров наземной радиолокационной станции дальнего обнаружения





Пример выбора параметров самолетной радиолокационной станции с автоматическим измерением дальности




Заключение


Литература




Оглавление



Замеченные опечатки
